AviaSkins.Forums

Вернуться   AviaSkins.Forums > Основные разделы > Моды для Ил-2 > Первым делом, первым делом - самолеты > W.I.P.

Важная информация

Ответ
 
Опции темы Поиск в этой теме Опции просмотра
Старый 30.08.2019, 14:14   #21
Asura
Модератор
 
Аватар для Asura
 
Регистрация: 28.02.2007
Адрес: Тула, Россия
Сообщений: 1,892
По умолчанию

Цитата:
Сообщение от tvister Посмотреть сообщение
Спасибо за подсказку, конечно я обратил внимание на буквы Матs в логе. Думал что reflectPlane, это материал какой то. А оказалось классы. Но ведь исходная модель с этими классами кабины, нормально летает! Как то все это непонятно...
В классе кабин есть такая процедура reflectPlaneMats(). Она нужна для отображения скина при виде из кабины в тех случаях когда части внешки добавлены в сцену кабины. Например у бипланов при виде из кабины видно верхнее крыло. Если в сцене кабины нет этого крыла, то на виде из кабины оно (крыло) будет как бы обрезаться (исчезать). Это связано с тем, что камера кабины обрезает внешку за пределами сферы. Чтобы верхнее крыло все таки отображалось его добавляют в сцену кабины, и мы получаем как бы два крыла - одно на внешке, другое в кабине. При этом при совмещении изображений обрезаний не происходит.

Изменение скина внешки на прямую не отражается на крыле в кабине. Вот чтобы из кабины было видно верхнее крыло в том же скине что внешка применяется данная процедура. Она сопоставляет материал внешки с материалом в кабине.

protected void reflectPlaneMats()
{
HierMesh hiermesh = aircraft().hierMesh();
com.maddox.il2.engine.Mat mat = hiermesh.material(hiermesh.materialFind("Gloss1D0o "));
mesh.materialReplace("Gloss1D0o", mat);
mat = hiermesh.material(hiermesh.materialFind("Gloss1D1o "));
mesh.materialReplace("Gloss1D1o", mat);
mat = hiermesh.material(hiermesh.materialFind("Gloss2D2o "));
mesh.materialReplace("Gloss2D2o", mat);
mat = hiermesh.material(hiermesh.materialFind("Matt1D0o" ));
mesh.materialReplace("Matt1D0o", mat);
mat = hiermesh.material(hiermesh.materialFind("Matt1D1o" ));
mesh.materialReplace("Matt1D1o", mat);
mat = hiermesh.material(hiermesh.materialFind("Matt2D0o" )); - это материал внешки
mesh.materialReplace("Matt2D0o", mat); - это сопоставление с материалом в кабине
}

Если частей внешки в кабине нет, то и процедура эта в классе не нужна. Можно ее вообще удалить.
Если же части внешки есть, то материал меша кабины должен быть сопоставлен с материалом аналогичного меша внешки.

У вас это сопоставление не проходит и вылетает ошибка.
__________________
Их восемь — нас двое. Расклад перед боем
Не наш, но мы будем играть!
Серёжа! Держись, нам не светит с тобою,
Но козыри надо равнять.

© В. Высоцкий
__________________

Asura вне форума   Ответить с цитированием
Старый 30.08.2019, 14:17   #22
Asura
Модератор
 
Аватар для Asura
 
Регистрация: 28.02.2007
Адрес: Тула, Россия
Сообщений: 1,892
По умолчанию

Цитата:
Сообщение от tvister Посмотреть сообщение
И ещё, подскажите как закомментировать все методы в классе.
Эту процедуру можно просто удалить. И скомпилировать класс кабины без нее.
__________________
Их восемь — нас двое. Расклад перед боем
Не наш, но мы будем играть!
Серёжа! Держись, нам не светит с тобою,
Но козыри надо равнять.

© В. Высоцкий
__________________

Asura вне форума   Ответить с цитированием
Старый 30.08.2019, 14:24   #23
Asura
Модератор
 
Аватар для Asura
 
Регистрация: 28.02.2007
Адрес: Тула, Россия
Сообщений: 1,892
По умолчанию

На скрине классический пример работы этой процедуры. Фиолетовое крыло в сцене кабины имеет материал с внешней модели:

[Materials]
Gloss1D0o

и в процедуре прописано это соответствие.
Миниатюры
Нажмите на изображение для увеличения
Название: Untitled-1.jpg
Просмотров: 748
Размер:	674.4 Кб
ID:	61717  
__________________
Их восемь — нас двое. Расклад перед боем
Не наш, но мы будем играть!
Серёжа! Держись, нам не светит с тобою,
Но козыри надо равнять.

© В. Высоцкий
__________________

Asura вне форума   Ответить с цитированием
Старый 30.08.2019, 14:46   #24
Mixx
Местный
 
Регистрация: 04.12.2007
Сообщений: 1,408
По умолчанию

Ув. Твистер,
Спасибо тебе за твои работы и новые проекты. Трудишься в поте лица.

Извините что вмешиваюсь, может ему готовую ДТ-шную кабину от B5N2 вставить со стрелком и бомбоприцелом. А прицельную трубу с D3а-Вэла взять

https://www.sas1946.com/main/index.p...c,35376.0.html
http://www.mediafire.com/?xl024ugk0quu976

Относительно схемы компоновки Ки-30. Перешуровал и на японских..не нашел. Ближе всего к нему следующая серия Мицубиси Ки-51, но на ней как раз и нет бомбоотсека,а на Ки-30 был.

Представляю как у тебя мозг разрывает ни компоновки ни нормального чертежа фюзеляжа ни крыльевых бомбодержателей
Миниатюры
Нажмите на изображение для увеличения
Название: B5N2412.jpg
Просмотров: 683
Размер:	126.1 Кб
ID:	61719  

Последний раз редактировалось Mixx; 30.08.2019 в 14:49.
Mixx вне форума   Ответить с цитированием
Старый 30.08.2019, 16:28   #25
tvister
Местный
 
Аватар для tvister
 
Регистрация: 26.12.2013
Адрес: Донецьк Україна
Сообщений: 1,848
По умолчанию

Цитата:
Сообщение от Asura Посмотреть сообщение
В классе кабин есть такая процедура reflectPlaneMats().
Большое спасибо за разъяснения. Постараюсь разобраться.

Цитата:
Сообщение от Mixx Посмотреть сообщение
Относительно схемы компоновки Ки-30.
Спасибо за поддержку. Иногда мозги действительно кипят, как сейчас с кокпитом. Ну ничего, в крайнем случае как ИИ будет летать, хотя хотелось бы и самому попробовать. Еще если бы Василий помог реальную флайт-модель нарисовать...
По компоновочной схеме. Даже в японских источниках, я использую "Japanese Aircraft Interiors 1940-1945" информации по Ки-30 нет. Один камрад, sosezi, вроде как сам японец, обещал помочь с информацией, но ничего путного не нашел. Пока ворошу интернет, а что найду кидаю в Word-копилку. Кое что уже есть. По поводу тех же бомбодержателей, есть много фото по которым можно определить форму и расположение бомбодержателей. Вот на вскидку:
Миниатюры
Нажмите на изображение для увеличения
Название: ki30-1.jpg
Просмотров: 626
Размер:	35.2 Кб
ID:	61721   Нажмите на изображение для увеличения
Название: ki30-8.jpg
Просмотров: 653
Размер:	97.1 Кб
ID:	61722  
tvister вне форума   Ответить с цитированием
Старый 30.08.2019, 16:52   #26
tvister
Местный
 
Аватар для tvister
 
Регистрация: 26.12.2013
Адрес: Донецьк Україна
Сообщений: 1,848
По умолчанию

Победа!!! Asura СПАСИБО ОГРОМНЕЙШЕЕ
Мне не удалось удалить строки с этой "процедурой" но заменив в этих строках
Код:
 protected void reflectPlaneMats() {
	HierMesh hiermesh = aircraft().hierMesh();
	Mat mat = hiermesh.material(hiermesh.materialFind("Matt1D0o"));
	mesh.materialReplace("Matt1D0o", mat);
Matt1D0o на Gloss1D0o, все поверхности видимые из кабины представлены материалом Gloss1D0o, удалось получить рабочий кокпит.

П.С. А вот Ки-36 летает с Matt1D0o и не знает об этом...
tvister вне форума   Ответить с цитированием
Старый 31.08.2019, 03:52   #27
Mixx
Местный
 
Регистрация: 04.12.2007
Сообщений: 1,408
По умолчанию

Цитата:
Сообщение от tvister Посмотреть сообщение
хотелось бы и самому попробовать. Еще если бы Василий помог реальную флайт-модель нарисовать...
Это точно. Так как САсовская фм Ки-30- загрузка 100% (null). Требует Ки-51, но а тот вдобавок требовал установленный франкен Кавасаки, а тот ссылался на фм Ки-30а. Это ранние опыты с фм еще Шкипера


Цитата:
Сообщение от tvister Посмотреть сообщение
По поводу тех же бомбодержателей, есть много фото по которым можно определить форму и расположение бомбодержателей. Вот на вскидку:
На форуме SM есть на Ки-51 ( Ну а Сонька уменьшенное продолжение Ки-30) Там крыльевые бомбодержатели более менее видны и указана загрузка
Миниатюры
Нажмите на изображение для увеличения
Название: Ki-51_0.jpg
Просмотров: 645
Размер:	218.8 Кб
ID:	61725   Нажмите на изображение для увеличения
Название: KI_51.jpg
Просмотров: 658
Размер:	256.0 Кб
ID:	61726   Нажмите на изображение для увеличения
Название: Ki-51_009.jpg
Просмотров: 666
Размер:	96.8 Кб
ID:	61728   Нажмите на изображение для увеличения
Название: ki30-12.jpg
Просмотров: 642
Размер:	95.3 Кб
ID:	61729  
Вложения
Тип файла: zip ki51-type-99-sonia.zip (438.0 Кб, 505 просмотров)

Последний раз редактировалось Mixx; 31.08.2019 в 03:57.
Mixx вне форума   Ответить с цитированием
Старый 31.08.2019, 11:41   #28
tvister
Местный
 
Аватар для tvister
 
Регистрация: 26.12.2013
Адрес: Донецьк Україна
Сообщений: 1,848
По умолчанию

Спасибо Mixx! Это очень ценная информация! Когда то очень давно, я сам хотел собрать "Соню" и собирал материал по ней, но её сделали другие камрады, за что им большое спасибо. Материал по "Соне" я выкинул, а когда принялся за "Энн", ничего не нашел. По поводу фм, для работы я скачал последнюю версию Ки-30, и у неё своя прописанная в классах фм-ка. Другое дело, что у исходной модели "Энн" половина мешей имеет неправильно расставленные центральные точки. Некоторые наши коллеги считают, что расположение центральных точек (не _ROOT_) влияет на поведение модели в воздухе. Вот и проверим теорию практикой, расставлю точки как в дефолтной модели "Вел" и посмотрим как модель будет летать.
tvister вне форума   Ответить с цитированием
Старый 01.09.2019, 16:01   #29
tvister
Местный
 
Аватар для tvister
 
Регистрация: 26.12.2013
Адрес: Донецьк Україна
Сообщений: 1,848
По умолчанию

Наскреб ещё немножко инфы по Ки-30. "Одна баба сказала", что Ки-30 это ничто иное как адаптированный под бомбардировщик вариант Ки-15. Отсюда, можно использовать конструктивные особенность Ки-15 для Ки-30, благо инфы по Ки-пятнадцатым несравненно больше чем по "Энн".
Немножко поработал с моделью. Сделал лепестки юбки капота. Тут все очень просто. Делаю копию задней части капота, выделяю в отдельный меш, который делю на лепестки. Выделяю переднее ребро каждого лепестка и переношу туда центральную точку. Добавляю в класс строки
Код:
	}
	if (arrestor > FM.CT.getArrestor())
	    arrestor = FM.CT.getArrestor();
	moveArrestorHook(arrestor);
	float f_4_ = FM.EI.engines[0].getControlRadiator();
	if (Math.abs(flapps - f_4_) > 0.02F) {
	    flapps = f_4_;
	    for (int i = 1; i < 11; i++)
		hierMesh().chunkSetAngles("Water" + i + "_D0", 0.0F,
					  -20.0F * f_4_, 0.0F);
отвечающие за анимацию работы лепестков. Створки охлаждения "почти готовы". Почти, потому что во первых огорчает "граненность" лепестков (материал нуль и мануал от choisek в помощь), а во вторых видимо нужно настроить локальные координаты. При открытии радиатора лепестки дружно задираются к верху.
Миниатюры
Нажмите на изображение для увеличения
Название: Новый рисунок.jpg
Просмотров: 654
Размер:	311.2 Кб
ID:	61754   Нажмите на изображение для увеличения
Название: Новый рисунок (1).jpg
Просмотров: 674
Размер:	271.3 Кб
ID:	61755   Нажмите на изображение для увеличения
Название: Новый рисунок (2).jpg
Просмотров: 646
Размер:	241.1 Кб
ID:	61756   Нажмите на изображение для увеличения
Название: Новый рисунок (3).jpg
Просмотров: 663
Размер:	288.2 Кб
ID:	61757   Нажмите на изображение для увеличения
Название: 2019.09.01 11-03-06.jpg
Просмотров: 670
Размер:	249.7 Кб
ID:	61758  

tvister вне форума   Ответить с цитированием
Старый 05.09.2019, 00:31   #30
tvister
Местный
 
Аватар для tvister
 
Регистрация: 26.12.2013
Адрес: Донецьк Україна
Сообщений: 1,848
По умолчанию

Настроил анимацию створок юбки капота. "Граненность" пока оставил. Следующая проблема, бомбардир/стрелок/наблюдатель. По идее в момент появления противника задняя часть "теплицы", должна съезжать вперед, открывая турель. После уничтожения врага, подвижные части остекления кабины, должны возвращаться назад.
Миниатюры
Нажмите на изображение для увеличения
Название: 2019.09.04 21-20-17.jpg
Просмотров: 763
Размер:	244.4 Кб
ID:	61853   Нажмите на изображение для увеличения
Название: 2019.09.04 21-20-24.jpg
Просмотров: 777
Размер:	255.2 Кб
ID:	61854   Нажмите на изображение для увеличения
Название: 2019.09.04 21-21-27.jpg
Просмотров: 763
Размер:	304.9 Кб
ID:	61855  
tvister вне форума   Ответить с цитированием
Старый 07.09.2019, 13:29   #31
tvister
Местный
 
Аватар для tvister
 
Регистрация: 26.12.2013
Адрес: Донецьк Україна
Сообщений: 1,848
По умолчанию

Уткнулся в "классовую" проблему, анимацию наблюдателя/стрелка/бомбардира. Требуется, в боевом положении сдвижные секции фонаря 2 и 3, должны сдвигаться назад, открывая пулемет и стрелка. Причем секция 3 должна двигаться быстрее секции 2 одновременно совершая угловое движение против часовой стрелки. При этом основание пулемета должно приподняться, выводя его на прицельную линию. Исторически этот механизм должен работать на многих одномоторниках с защитой задней полусферы. Это B5N, D3A, SBD, Ki-30, и многих других самолетах. Тем не менее в дефолтном исполнении игры, такого механизма нет. Наиболее полно он реализован на самолете Нортоп Гамма5 и Каваниси Е13. Однако и тут есть проблемы. На Гамме пулемет наводится, но не стреляет, на Е13 пулемет возникает из воздуха, что не есть правильно. У обоих самолетов нет управляемой игроком задней турели Ну и самое печальное, мне пока не удалось вставить нужные строки в код Ki-30. Код или не компилируется, или вылет игры, или секции фонаря появляются в игре перекошенными с неправильным направлением движения...
Миниатюры
Нажмите на изображение для увеличения
Название: 2019.09.07 10-01-02.jpg
Просмотров: 750
Размер:	255.0 Кб
ID:	61866  
tvister вне форума   Ответить с цитированием
Старый 08.09.2019, 14:51   #32
tvister
Местный
 
Аватар для tvister
 
Регистрация: 26.12.2013
Адрес: Донецьк Україна
Сообщений: 1,848
По умолчанию

Интересные фотки с Скалы в ветке по Ки-30 http://scalemodels.ru/modules/forum/...c_t_68645.html
Там тема Ки-30 более развита и там тоже никто не видел компоновочной схемы...
tvister вне форума   Ответить с цитированием
Старый 09.09.2019, 04:16   #33
Mixx
Местный
 
Регистрация: 04.12.2007
Сообщений: 1,408
По умолчанию

Красивый аппарат получается у тебя!
Вот послушай меня дурака. Не возись долго с поднятием заднего остекления кабины. Коды сам знаешь у кого. Самое лучшее решение, где оно реализовано- это ранних серий СБ-2 -верхний стрелок, что делал Sita. Там фонарь съезжает, поднимается пулемет - все, больше вариантов нет.
Может пока сделай остекление поднятым, как у D3a или B5N2.
Вот я тебе еще раз прошу присмотрись к кабинам и модели Накадзимы B5N. Ну очень достойная версия и пилота, штурмана и стрелка. Если надо я тебе для удобства шкурки tga- переведу в видимый вариант или перерисую некоторые приборы
Mixx вне форума   Ответить с цитированием
Старый 09.09.2019, 07:26   #34
tvister
Местный
 
Аватар для tvister
 
Регистрация: 26.12.2013
Адрес: Донецьк Україна
Сообщений: 1,848
По умолчанию

Доброго времени суток. Mixx, Вы немножко ошибаетесь, это не моя модель, я только хочу её чуть улучшить. Вчера вечером, удалось довести до ума работу сдвижных секций фонаря. Все как по задумке, но пока работает только с кнопки "открыть фонарь". Кокпит у Энн есть, судя по двум большим вырезам, скорее всего от Вэл-а. Правда почему то все задние огневые у меня в игре неподвижны. Очень хочется сменить внешнюю 3д-шку но тогда потеряются все скины под эту модель.
Миниатюры
Нажмите на изображение для увеличения
Название: 2019.09.09 04-10-03.jpg
Просмотров: 778
Размер:	225.0 Кб
ID:	61876   Нажмите на изображение для увеличения
Название: 2019.09.09 04-10-27.jpg
Просмотров: 763
Размер:	178.7 Кб
ID:	61877   Нажмите на изображение для увеличения
Название: 2019.09.09 04-10-32.jpg
Просмотров: 737
Размер:	177.6 Кб
ID:	61878   Нажмите на изображение для увеличения
Название: 2019.09.09 04-08-59.jpg
Просмотров: 795
Размер:	174.3 Кб
ID:	61879   Нажмите на изображение для увеличения
Название: 2019.09.09 04-10-46.jpg
Просмотров: 803
Размер:	177.7 Кб
ID:	61880  

tvister вне форума   Ответить с цитированием
Старый 09.09.2019, 22:02   #35
Mixx
Местный
 
Регистрация: 04.12.2007
Сообщений: 1,408
По умолчанию

Цитата:
Сообщение от tvister Посмотреть сообщение
Я только хочу её чуть улучшить.
Так хорошо же улучшаешь, браво!
Цитата:
Сообщение от tvister Посмотреть сообщение
Вчера вечером, удалось довести до ума работу сдвижных секций фонаря. Все как по задумке, но пока работает только с кнопки "открыть фонарь".
Интересное решение. А с дефолтными ботами проблем не будет?
Почему со стрелками проблема и не первый раз
Mixx вне форума   Ответить с цитированием
Старый 09.09.2019, 22:58   #36
tvister
Местный
 
Аватар для tvister
 
Регистрация: 26.12.2013
Адрес: Донецьк Україна
Сообщений: 1,848
По умолчанию

Цитата:
Сообщение от Mixx Посмотреть сообщение
Так хорошо же улучшаешь, браво!
Спасибо.
Цитата:
Сообщение от Mixx Посмотреть сообщение
Интересное решение. А с дефолтными ботами проблем не будет?
Не думаю, все решения вроде проверены на дефолтных моделях. Ничего нового я не сделал только добавляю/убираю фрагменты старого кода. Или нормально работающих модных кодов, Гамма5, Е13А, СБ.
Цитата:
Сообщение от Mixx Посмотреть сообщение
Почему со стрелками проблема и не первый раз
Пока не знаю. Сегодня добился работы фонаря с кодом от Гаммы. При встрече с противником открывается задняя секция, и передняя правда то же . Однако пулемет не наводится и не стреляет. Уверен проблема в классе с вооружением. Им сейчас займусь, у моей и Эдлор-овской версий большая разница в составе и расположении вооружения.
Видимо и работу кокпита придется переделать по образцу Е13, но сначала вооружение.
tvister вне форума   Ответить с цитированием
Старый 09.09.2019, 23:54   #37
tvister
Местный
 
Аватар для tvister
 
Регистрация: 26.12.2013
Адрес: Донецьк Україна
Сообщений: 1,848
По умолчанию

И еще информация к размышлению...
Форма пилонов. Видимо есть две разные модели, под разные боеприпасы. Опять же, нет компоновочной схемы...
Миниатюры
Нажмите на изображение для увеличения
Название: 1489660758_Plane2.jpg
Просмотров: 641
Размер:	205.2 Кб
ID:	61895   Нажмите на изображение для увеличения
Название: 1489694532_d62bdc891acbda80ee57befde2016484.jpg
Просмотров: 660
Размер:	128.9 Кб
ID:	61896   Нажмите на изображение для увеличения
Название: 1489694832_d514a7aa2df6a4e7fae600671537ca97.jpg
Просмотров: 684
Размер:	157.0 Кб
ID:	61897  
tvister вне форума   Ответить с цитированием
Старый 13.09.2019, 17:48   #38
tvister
Местный
 
Аватар для tvister
 
Регистрация: 26.12.2013
Адрес: Донецьк Україна
Сообщений: 1,848
По умолчанию

"Почти закончил" работу с классами. Получил почти все, что хотел, правда пришлось пожертвовать анимацией закрытия задней части фонаря от кнопки "открыть/закрыть фонарь". Работает только от ИИ в момент появления противника. Пока не получилось настроить углы обстрела с турели. Ну и с вооружением работа еще не начиналась. Пока решил заняться 3д моделью внутреннего набора, который будет виден при сквозных пробоинах.
Миниатюры
Нажмите на изображение для увеличения
Название: 2019.09.12 11-59-02.jpg
Просмотров: 655
Размер:	221.9 Кб
ID:	61954   Нажмите на изображение для увеличения
Название: 2019.09.13 12-53-04.jpg
Просмотров: 675
Размер:	203.6 Кб
ID:	61955  
tvister вне форума   Ответить с цитированием
Старый 13.09.2019, 17:57   #39
tvister
Местный
 
Аватар для tvister
 
Регистрация: 26.12.2013
Адрес: Донецьк Україна
Сообщений: 1,848
По умолчанию

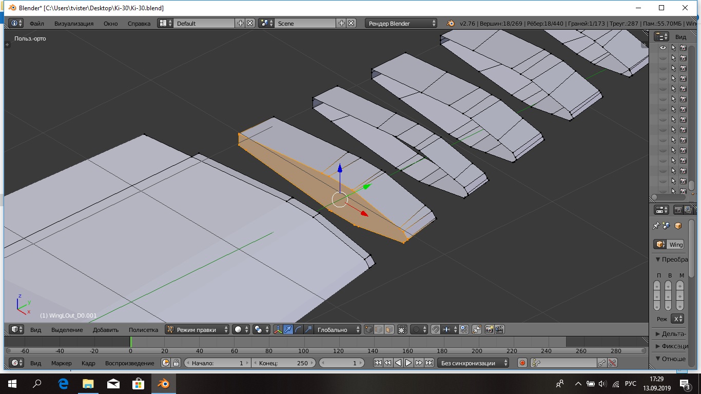
Работаем строго по choisek, с той разницей, что наша модель уже разделена на части.
1. делаем копии всех частей в которых будут сквозные пробоины.
2. нарезаем меш плоскостью в режиме редактирования при помощи команды "пересечение" по линиям заклепок.
3. удаляем нарезанные фрагменты крыла через один
4. зашиваем торцы с помощью кнопки F
5. после чего уберем оставшиеся ненужные полигоны, отделяя их от торцов с помощью кнопки Y.
Миниатюры
Нажмите на изображение для увеличения
Название: 1. дубли мешей.jpg
Просмотров: 647
Размер:	227.8 Кб
ID:	61956   Нажмите на изображение для увеличения
Название: 2. пересечение.jpg
Просмотров: 655
Размер:	244.1 Кб
ID:	61957   Нажмите на изображение для увеличения
Название: 3  удаляем.jpg
Просмотров: 627
Размер:	205.7 Кб
ID:	61958   Нажмите на изображение для увеличения
Название: 4. зашиваем.jpg
Просмотров: 634
Размер:	230.9 Кб
ID:	61959   Нажмите на изображение для увеличения
Название: 5. удаляем.jpg
Просмотров: 636
Размер:	190.4 Кб
ID:	61960  


Последний раз редактировалось tvister; 13.09.2019 в 17:59.
tvister вне форума   Ответить с цитированием
Старый 13.09.2019, 17:58   #40
tvister
Местный
 
Аватар для tvister
 
Регистрация: 26.12.2013
Адрес: Донецьк Україна
Сообщений: 1,848
По умолчанию

Результат вот такой. Осталось доделать остальные части модели, добавить материал и поработать со скинами.
Миниатюры
Нажмите на изображение для увеличения
Название: 6. результат.jpg
Просмотров: 638
Размер:	239.4 Кб
ID:	61961  
tvister вне форума   Ответить с цитированием
Ответ


Здесь присутствуют: 1 (пользователей: 0 , гостей: 1)
 

Ваши права в разделе
Вы не можете создавать новые темы
Вы не можете отвечать в темах
Вы не можете прикреплять вложения
Вы не можете редактировать свои сообщения

BB коды Вкл.
Смайлы Вкл.
[IMG] код Вкл.
HTML код Выкл.

Быстрый переход


Текущее время: 08:06. Часовой пояс GMT +3.


Powered by vBulletin® Version 3.8.4
Copyright ©2000 - 2025, Jelsoft Enterprises Ltd. Перевод: zCarot
Рейтинг@Mail.ru